logo
Yuyao Jinqiu Plastic Mould Co., Ltd.
Yuyao Jinqiu Plastic Mould Co., Ltd.
تور کارخانه
خونه /

Yuyao Jinqiu Plastic Mould Co., Ltd. Factory Production Line

Production Line

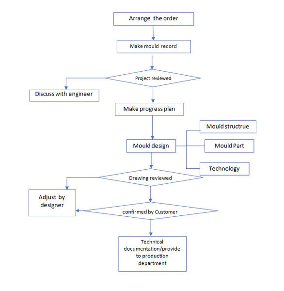
هنگامی که از مشتری سفارش دریافت می کنیم، ما برای طراحی محصول و طراحی ساختار قالب، برای بررسی به مشتری ارائه می دهیم، اگر مشکلی وجود داشته باشد، باید تا زمان تایید مورد بحث قرار گیرد

Yuyao Jinqiu Plastic Mould Co., Ltd. خط تولید کارخانه 0

 

اگر طراحی تایید شده است سپس شروع به ساخت قالب، بخش فروش سفارش به کارگاه و ترتیب برای خرید مواد و شروع به پردازش، قالب دارای ماشینکاری خام، بازرسی،ماشینکاری دقیق، درمان حرارتی، مونتاژ، بازرسی تا پایان

 

 

Yuyao Jinqiu Plastic Mould Co., Ltd. خط تولید کارخانه 1

 

Yuyao Jinqiu Plastic Mould Co., Ltd. خط تولید کارخانه 2

Yuyao Jinqiu Plastic Mould Co., Ltd. خط تولید کارخانه 3Yuyao Jinqiu Plastic Mould Co., Ltd. خط تولید کارخانه 4

 

 

 

بعد از اتمام قالب برای آزمایش اجرا و گرفتن نمونه، بخش بازرسی باید وضعیت قالب و ابعاد نمونه، عملکرد، عملکرد و نصب همه خوب است یا نه را بررسی کنید،اگه باشه، بفرستيد به مشتري تا تاييد بشه.

Yuyao Jinqiu Plastic Mould Co., Ltd. خط تولید کارخانه 5

 

 

تمام موارد فوق تایید شده و اطلاعات بدست آوردن حمل و نقل، کارگاه نیاز به دوباره چک قالب دوباره و بازرسی،سپس قالب را در جعبه چوبی بسته بندی کنید و مطابق با درخواست مشتری از طریق دریا یا هوایی حمل و نقل کنید.

Yuyao Jinqiu Plastic Mould Co., Ltd. خط تولید کارخانه 6

 

 

OEM/ODM

هر قالب سفارشی شده و OEM/ODM را می پذیرد